1、医疗人工智能产品多样化,下游需求旺盛
医疗人工智能产业上游主要是为行业提供基础技术支持的行业,如医疗数据挖掘、算法等,典型企业有碳云智能、连心医疗、大数医达。
下游主要为医疗人工智能技术的应用层,主要的应用场景有医学影像、虚拟助手、药物研发、健康管理、疾病风险预测、病历/文献分析,代表企业包括科大讯飞、华大基因、图玛深维、博奥生物等。
而在医疗人工智能技术行业,我国涌现出了一大批企业,这些企业开发出了针对医疗行业应用的各种医疗人工智能产品,如智能影像辅助诊疗系统、导诊机器人、语音电子病历等中国机械网okmao.com。

在下游需求方面,中国医疗行业长期存在优质医生资源分配不均,诊断误诊漏诊率教改,医疗费用成本过高,医生资源供需缺口大等问题。而在中国医疗改革逐步推进,分级诊疗逐步落地的过程中,这种问题更加突出。
除此之外,我国医疗资源分布严重不均等,三甲医院主要集中在北上广深和省会城市,集中了大量优质的医护资源,使得大量病患涌入这些城市。而大部分时间大医院因为收治大量常见病、多发病患者,造成看病难、看病贵,浪费了宝贵的医疗资源,使重症、急症患者难以得到及时救治。
在此背景下,人工智能将在各种场景的共同作用下,提高医疗服务水平,改善现有现状。根据统计,我国医院部署人工智能应用并成熟使用的占比不足50%,仍有近50%的医院并未尝试接入人工智能技术。
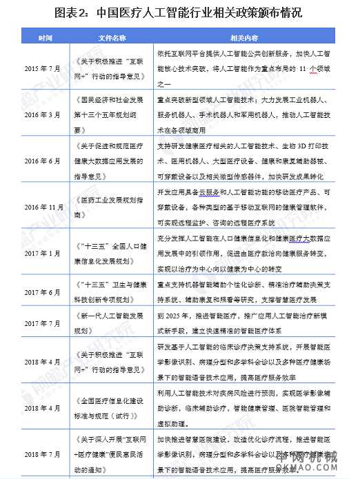
2、AI+医疗政策助推行业快速发展
近年来,国家发布多条全国性政策和医疗人工智能专项政策,充分体现国家层面上对 AI+医疗领域的重视。2018年4月,国务院办公厅印发国家卫健委等部委研究起草的《关于促进“互联网+医疗健康”发展的意见》。《意见》释放出多重政策利好:1)承认“互联网医院”的合法性;2)支持处方外流;3)推进“互联网+”医保结算服务。
此外,医疗电子信息的“确权”研究工作正在进行;《意见》明确,到2020年,二级以上医院普遍提供分时段预约诊疗、智能导医分诊、候诊提醒、检验检查结果查询、诊间结算、移动支付等线上服务。

在国家政策及医疗各领域需求的推动下,我国医疗人工智能行业市场规模得到了快速扩容,2017-2019年的复合增长率达到了31.98%,由此可以看出行业潜力巨大。据中国电子学会统计数据显示,到2021年医疗人工智能行业市场规模将达到75.3亿元。

3、医疗人工智能各端核心应用价值明晰
医疗人工智能在患者端、亿元端和生态段均用较为广泛的应用场景,从不同角度对医疗人工智能核心应用价值进行分析,具体看:
①患者端:人工智能重塑就医体验利用人工智能技术,医疗服务可以突破医院的物理边界,以患者为中心,延伸到诊前、诊中、诊后的就医全流程。
②医院端:人工智能重构管理体系人工智能深入病人管理(电子病历)、药械管理(器械设备与药品智能化闭环管理)、病房管理(智能手术排班)、绩效管理(DRGs绩效)、后台管理(人力财税等智能后台综合管理)等方面,为医院管理体系带来整体升级重构。
③生态端:人工智能完善医疗服务生态在整个医疗服务体系中,医院处于核心位置,是各项信息数据汇聚与整合的中间枢纽,此外还有其他医疗服务机构、医疗健康产品提供方、支付方、监管方等。

4、国内医疗人工智能企业产品布局呈分散趋势,主要集中在两大领域
自2011年Watson奠定其医疗的商业发展方向,已经有7个年头,这7年人工智能在世界范围内发展得风生水起,无数企业紧随潮流,深度学习算法也经过了多次换代,但浪潮过后,也有一大批企业应声倒闭。
现在,全球范围内幸存下来的企业已经逐渐在医疗人工智能领域组成头部阵营,深度学习过程下各企业都能为自己的AI产品报出一个准确高的数字,然而新时代已经不再是一个唯算法的时代,衡量AI好坏的也不再是一个数字或是人机大战的成果可以评判的,因此只有让人工智能技术在医院得到广泛应用才能长久存活下去。
目前,国内AI医疗产业的争夺聚焦于落地环节。从市场上活跃的医疗人工智能企业看,产品主要布局在医学影像、病历/文献分析、健康管理、医院管理、虚拟助手等10大领域。
从这108家企业产品研究方向可以看出,肺结节筛查、糖网筛查是两大热门方向,集结的医疗人工智能企业数量共计有33家,占比约30.6%;但同时也有相当多的企业将目光投向了心血管类疾病方面,企业数量超过了10家,由此可以看出国内医疗热工智能企业产品呈现出分散趋势。
从各类医疗人工智能产品具体的布局企业来看,两大热门产品医学影像和疾病风险预测聚集的企业较多,根据统计,目前有43家企业提供医学影像服务,主要有阿里云、翼展科技、昕健医疗等;有45家企业提供疾病风险预测服务,这些企业有图玛深维、贝瑞健康、博奥生物等。下表为国内典型医疗人工智能产品及主要布局企业。
5、医疗机器人应用广泛,康复为主要领域
医疗机器人是机器人应用的细分领城之一,特指用于医院、诊所、康复中心等医疗场景的医疗或辅助医疗的机器人,根据国际机器人联合会(FR)分类,医疗机器人又分为手术机器人、康复机器人、辅助机器人、医疗服务机器人四大应用领域。
根据CCID数据,在2019年我国医疗机器人市场中,康复机器人手术机器人、辅助机器人和医疗服务机器人分别占比47%、17%、23%、13%。
6、中国医疗人工智能行业备受资本青睐,但存在投资聚集化现象
从投资案例看,2012-2020年上半年,我国人工智能医疗领域股权投资热度呈现先增后降趋势,其中股权投资热度较高的年份为2016年、2017年和2018年。2019年,受到资本寒冬影响,人工智能医疗领域投资热度有所回落,投资案例数下滑至52起,投资金额为15.46亿元。
2020年上半年,由于新冠疫情的影响,投资案例数量依然处于低位,未有明显回升,上半年投资数量为14起,投资金额为9.17亿元。
据健康界不完全统计,2020年1-12月,国内医健AI领域共发生了65起融资事件,其中医学影像约占总融资数的1/3。从融资轮次看,部分企业开始步入发展成熟阶段,产品技术得到市场认可、商业模式趋于成熟的企业也更易得到资本的青睐。各企业也纷纷加大技术研发力度,以创新厚植竞争优势,加快发展的步伐。
除此之外,2020年,人工智能三类器械过审的通过,对于医疗AI行业来说是一件里程碑的事件。在2020年共有9项AI医学影像产品通过NMPA批准,AI医疗影像行业跑通了困扰其多年的审评审批阶段,从“应用落地”步入“商业化”。
7、疫情将加速医疗人工智能发展进程
AI在医疗中的应用越来越广泛,尤其是医学影像辅助诊断系统,已经覆盖多种常见癌种的筛查,产品本身也已经可以嵌入医生的工作流程。在疫情的催化作用下,AI+公共卫生、AI+医院管理、AI+医疗机器人、AI+药物研发、AI+健康管理和AI+医疗支付等领域将得到进一步的深化发展。