1、中国工业机器人行业上市公司汇总:汇川技术的营收体量最大
工业机器人行业在我国各个领域应用广泛,在节省人工成本以及提高生产效率上有重要贡献。目前,我国工业机器人行业上市企业有汇川技术(300124)、华中数控(300161)、哈工智能(000584)、昊志机电(300503)、拓斯达(300607)、埃斯顿(002747)、*ST华昌(300278)、机器人(300024)、 埃夫特(688165)、 泰禾智能(603656)、新时达(002527)、江苏北人(688218)、世纪鼎利(300050)、克来机电(603960)、赛摩智能(300466)、五洋停车(300420)。

从上市企业的总营收情况来看,汇川技术的营收体量是行业内所有上市企业中最大的,2020年汇川技术的营收达到了115.11亿元,其余上市公司的营业收入均不超过30亿元中国机械网okmao.com。从业务/产品类型来看,企业的侧重有所不同,例如江苏北人专注焊接用工业机器人;赛摩智能专注智慧物流领域工业机器人的应用。

从上市企业的分布情况来看,江苏与广东的上市公司分布较为密集,其中江苏有哈工智能、埃斯顿、江苏北人、赛摩智能与五洋停车五家上市企业;广东有汇川技术、昊志机电、拓斯达与世纪鼎利四家上市企业。除此之外,在上海、福建、湖北、辽宁也有行业上市企业分布。

2、中国工业机器人行业上市公司业务布局对比:多关节机器人是主营产品
从工业机器人行业上市公司的业务布局情况来看,各个企业的工业机器人产品与适用领域均有所不同,同时强势区域也存在差异。从布局区域来看,大部分企业均在国内布局了华东、华南地区,其中埃斯顿、ST华昌、埃夫特、泰禾智能与新时达均在海外市场有布局,值得注意的是,ST华昌的海外业务占比高于国内业务,其专注的领域是汽车产业领域。
从各个企业工业机器人业务发展概况来看,多关节机器人是大多数企业的主营产品,3C、汽车、弧焊、喷涂等领域为工业机器人的主要应用方向。


3、中国工业机器人行业上市公司经营情况汇总:拓斯达毛利率最高
从各企业工业机器人板块的营收情况来看,大部分企业工业机器人相关产品的毛利率水平处于20%-40%的区间内,其中拓斯达的工业机器人及自动化应用系统毛利率最高,达到了58.18%。

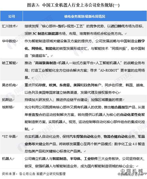
4、中国工业机器人行业上市公司业务规划对比:国产替代进程加速
从各个企业对工业机器人业务的发展规划来看,“机器换人”仍在不断进行中,国产替代进程也随之加速,同时智能化、数字化促进工业机器人集成系统的快速发展,具体情况如下:

